Table of Contents
この記事で学習できること
- LEDをArduino UNO R3に接続します。LED点灯・消灯させる簡単な動作をさせます。Arduno UNO R3と部品の接続、スケッチの作成、Arduino UNO R3への書き込み、LED点灯・消灯の一連の作業を行い、電子工作の基本的流れを学習します。
この記事で動作させること
- Arduino UNO R3とLEDをブレッドボードで繋ぎ、スケッチでLEDを点灯・消灯させます。
(参考) Arduino IDEの操作と電子部品の基本的操作の記事
- [Arduino IDEの入手方法と使い方 ] — Arduinoを操作するArduino IDEを学習します
- [電子部品の基本的な扱い方] — 電子部品の基本的な扱い方を学習します
必要な部品
| 抵抗 (220Ω 1/8W以上) | 2個 |
| LED 赤 | 1個 |
| LED 緑 | 1個 |
| Arduino UNO R3 | 1個 |
部品の購入先
Arduinoの電子工作をはじめようと思ったらスターターキットを購入するのが便利です。この記事の必要な部品すべてがArduino UNO R3を含めて全て付属しています。
(広告) Arduino スターターキット
| 購入先 | 製品 | 備考 |
| Amazon | Arduino用のUNO R3 最終版スタータキット | Arduino UNO R3を含み、ブレッドボード、IC、センサなどが含まれています |
LEDの点灯・点滅の順番
- 2個のLEDが以下の順番で点灯・消灯します。それぞれの時間は1秒です。この動作を繰り返します。
- 2個のLED 消灯
- 赤のLED点灯、緑のLED消灯
- 赤のLED消灯、緑のLED点灯
- 2個のLED点灯

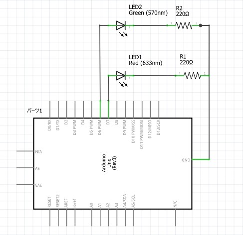
回路図 (配線図)
- Fritzingで描いた回路図です。LEDに接続されたArduinoの端子をHIGH(5V)にするとLEDが光る回路にしています。LEDには電流制限抵抗をシリーズに入れます。
- 回路図を描くCADは色々とあります。操作を覚えるのに時間がかかったりします。得意なCADがあれば設計時間の節約になります。

- Fritzingで描いた配線図と実際の配線です。

スケッチ
- ArduinoとLEDの配線が終了すれば、Arduino IDEを立ち上げてスケッチを作成します。コンパイルして書き込めばLEDが点滅します。
//LEDを点灯・消灯する
// Define Pins
#define GREEN 6
#define RED 7
void setup()
{
pinMode(RED, OUTPUT);
pinMode(GREEN, OUTPUT);
digitalWrite(RED, LOW);
digitalWrite(GREEN, LOW);
}
// main loop
void loop()
{
#define delayTime 1000 // delay time between operations
digitalWrite(RED, LOW);
digitalWrite(GREEN, LOW);
delay(delayTime);
digitalWrite(RED, HIGH);
digitalWrite(GREEN, LOW);
delay(delayTime);
digitalWrite(RED, LOW);
digitalWrite(GREEN, HIGH);
delay(delayTime);
digitalWrite(RED, HIGH);
digitalWrite(GREEN, HIGH);
delay(delayTime);
}- GREEN LEDは6ピンに接続します。変数GREENを6とします
- RED LEDは7ピンに接続します。変数REDを7とします
#define GREEN 6
#define RED 7- digitalWrite()関数でピンの端子のHIGH(5V)とLOW(0V)を切り替えます。digitalWrite(RED, HIGH)はRED(6ピン)をHIGH(5V)にする操作です。この操作でLEDが点灯します。digitalWrite(GREEN, LOW)はGREEN(7ピン)をLOW(0V)にする操作です。この操作でLEDは点灯しません。
digitalWrite(RED, HIGH); --> REDはHIGH(5V)なので光る
digitalWrite(GREEN, LOW); --> GREENはLOW(5V)なので光らない- GREEN LEDへの端子(6ピン)、RED LEDへの端子(7ピン)を個別にHIGH(5V)またはLOW(0V)にすることでLEDを点灯消灯させます。
動作しない場合
- 配線間違いを確認する
- LEDの極性を確認する
- スケッチに誤りがないか確認する
- Arduino IDEでArduino UNO R3が選択されているかどうか確認する
まとめ
- 部品の確認、回路図の作成、Arduino UNO R3と部品の接続、Arduino IDEでスケッチの作成、動作確認までの流れを学習できました。他の部品を扱うプロジェクトも流れは同じです。この流れが解ればインターネット上の色々なプロジェクトを参考に、また自分で考えて電子工作が楽しめます。
ご質問、誤植の指摘などありましたら。「問い合わせ 」のページからお願いします。

